IPI

Ikatan Pilot Indonesia

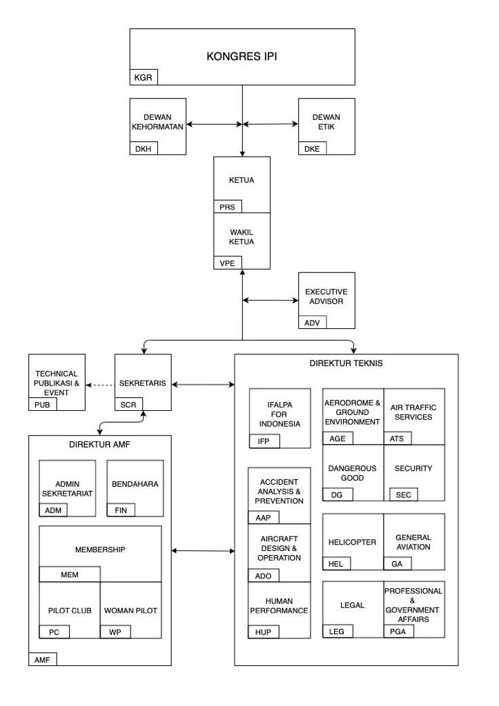
*klik untuk mengunduh file struktur secara penuh

Struktur Organisasi

Structure
Capt. Rubijanto Adisarwono

Ketua DKH. Pensiunan Pilot dan Instruktur B-737. Masih aktif terbang dan sebagai Instruktur Rotary & Fixed Wing di Penerbangan Umum. Head of Honorary Board. A Retired B-737 Pilot and Inst. Still actively flying and as Instrutor of Rotary and Fixed Wing in General Aviation.

honoraryboard@ipi.or.id

+6281211880234

Structure
Capt. Iwan Setyawan

Pensiunan pilot B777. Berpengalaman pernah menjabat sebagai Direktur IFALPA untuk Indonesia. A retired B777 Pilot. Experienced as IFALPA Country Director for Indonesia in his home Pilot Association.

iwan.setyawan@ipi.or.id

+62 812 1188 0234

Structure
Capt. Yusni Maryan

Sekretaris DKH. Pengalaman terbang DHC-6, F-28, B-737, DC-10 dan MD-11. Pensiunan pilot B-737. Salah-satu pelaku sejarah sejak awal pembentukan Asosiasi Pilot di Indonesia. Secretary of Honorary Board. Experienced as DHC-6,F-28,B-737,DC-10 and MD-11 pilot. A retired of B-737 pilot. One of the member in team who iniciates to build Indonesian Pilot Federation ( FPI ) and also Ikatan Pilot Indonesia (IPI ).

honoraryboard@ipi.or.id

+62 812 1188 0234

Structure
Capt. Christian Bisara

Pensiunan Pilot B-744. Berpengalaman pernah menjabat sebagai Dirjen Perhubungan Udara. Menjadi salah-satu perwakilan saat Indonesia bergabung menjadi anggota IFALPA di AGM tahun xxxx di Brazil. A retired B-744 Pilot. Retired of Director General of Air Transportation of Indonesia. One of the team member, when Indonesia joined IFALPA on (yearxxxx) AGM in Brazil.

honoraryboard@ipi.or.id

+62 812 1188 0234

Structure
Capt. Bambang Adisurya Waluya Eka Angkasa

Former Operation Director of PT. Garuda Indonesia, Former Main Comissioner of PT Sabre Travel Network Indonesia tbk, Captain Boeing 777-300ER, Instructor Boeing 737-300ER, Total Flight Hours 15.700 Hrs,

honoraryboard@ipi.or.id

+62 812 1188 0234

Structure
Capt. Donny Hardjanto

Saat ini terbang Helicopter di Travira Air. Rating Bell-206, 212, 412 SP; 412 EP, SA-365 N, 365 N2 dan EC-135 P2i dengan lebih dari 10,000 jam terbang. Instruktur di Operator 135, Training Centre 141 & 142 dan Dosen Tamu di Universitas Indonesia. Currently flying Helicopter for Travira Air. Rating Bell-206, 212, 412 SP, 412 EP; SA-365 N, 365 N2 and EC-135 P2i with more than 10,000 hours experiences. Instructor in Operator 135, Training Centre 141 & 142 and Guest Lecturer in Universitas Indonesia.

honoraryboard@ipi.or.id

+62 812 1188 0234

Structure
Capt. Glenny H. Kairupan

honoraryboard@ipi.or.id

081211880234

Structure
Capt. Rama Valerino Picasso Noya

Pengalaman terbang B-737 dan B-747. Saat ini sebagai Captain dan Ground Instructor B-737 dengan total 11,300 jam terbang. Experienced as B-737 and B-747 pilot. Currently as Captain and Ground Instructor of B-737 with 11,300 total hours experiences.

honoraryboard@ipi.or.id

081211880234

Structure
Capt. Noor Wahjudie

Ketua Dewan Etik. Pengalaman terbang F-28, B-737, A300-600, A-330 dan B-747. Pensiunan pilot A-330. Head of Ethics Board. Experienced as F-28, B-737, A300-600, A-330 and B-747 pilot. A retired of A-330 pilot.

ethicsboard@ipi.or.id

+62 813 1188 0234

Structure
Bapak Alvin Lie

Pemegang PPL Fixed-Wing. Pengalaman sebagai Anggota Ombudsman RI, Anggota DPR RI, Parliamentary Specialist & Policy Advisor di Program USAID dan Konsutan & Trainer di Program SWARGA UNDP. A Fixed-Wing PPL Holder. Experienced Member of Indonesian Ombudsman, Member of Indonesian Parliament, Parliamentary Specialist & Policy Advisor for ProRep USAID and Consultant & Trainer for SWARGA UNDP.

ethicsboard@ipi.or.id

+62 812 1188 0234

Structure
Capt. Bintang Hardiono

Captain B-737 di Sriwijaya Air. Captain B-737 for Sriwijaya Air.

ethicsboard@ipi.or.id

+62 812 1188 0234

Structure
Capt. Shadrach Nababan

Pensiunan Pilot A330. Konsultan & analis penerbangan. Pengalaman Instruktur synthetic flight training A320/330, Investigator on-call KNKT, Inspector Perbantuan DSKU dan Ketua FKAPGI. Penerima Satyalancana Wira Karya 1998 untuk kontribusi pembangunan penerbangan sipil di Indonesia. Rekor MURI 2013-Pilot Indonesia pertama yang mencapai usia 65 tahun. A Retired A330 Pilot. Aviation consultant & analyst. Experienced as an Instructor of synthetic flight training A320/330, on-call NTSC Investigator, Temporary DGCA Inspector and President in his home Pilot Association. Award given Satyalancana Wira Karya 1998 for the exceptional contribution toward civil aviation development in Indonesia. MURI Record 2013-The first 65 years old Indonesian Pilot.

ethicsboard@ipi.or.id

+6281211880234

Structure
Capt. Muammar Reza Nugraha

Capt. Muammar Reza Nugraha is the Chairman of the Indonesian Pilots Association (IPI) for the 2025–2028 term and a senior pilot at Garuda Indonesia. He previously served as Director of Technical, Legal, Professional, and Government Affairs at IPI. Internationally, he is also active in the legal committee of IFALPA, a global federation representing over 100,000 pilots. With a collaborative spirit, Capt. Reza is committed to leading IPI as a strong, adaptive, and principled organization that advocates for the Indonesian pilot profession.

muammar.reza@ipi.or.id

+62 812 1188 0234

Structure
Capt. Fauzie Ervhan Ardiansyah

Licenses, rating DGCA ATPL no 5569 Current type rating A 320 family Others rating B737 – 200/300/400/500 Dash 8 Q 300 DHC-8 Beechcraft super king air 350i Total flight time 15391 hrs PIC times 9325 hrs PIC time on current type rating A 320 5340 hrs Education Southwind aviation flight training in Brownsville Texas. USA 1996 – 1997 Training of Trainer at Gemilang aviation professional training Experiences First Officer B 737-200 at Express air Indonesia ( 2002 – 2006 ) First Officer B 737-400 at Jetstar Pacific Vietnam ( 2006 – 2007 ) Captain B 737-400 at Jetstar Pacific Vietnam ( 2007 – 2009 ) Captain Dash 8 Q 300 at Travira Air Indonesia ( 2010 – 2013 ) Captain Beechcraft super king air 350i at Transwisata air charter Indonesia ( 2013 – 2016 ) Captain A 320 at PT Citilink Indonesia ( 2016 – 2026 ) captain A320 ACJ private jet company (2026 - present time )

fauzie.ardiasjah@ipi.or.id

+62 812 1188 0234

Structure
Capt. Shadrach Maruasas Nababan

Pensiunan Pilot A330. Konsultan & analis penerbangan. Pengalaman Instruktur synthetic flight training A320/330, Investigator on-call KNKT, Inspector Perbantuan DSKU dan Ketua FKAPGI. Penerima Satyalancana Wira Karya 1998 untuk kontribusi pembangunan penerbangan sipil di Indonesia. Rekor MURI 2013-Pilot Indonesia pertama yang mencapai usia 65 tahun. A Retired A330 Pilot. Aviation consultant & analyst. Experienced as an Instructor of synthetic flight training A320/330, on-call NTSC Investigator, Temporary DGCA Inspector and President in his home Pilot Association. Award given Satyalancana Wira Karya 1998 for the exceptional contribution toward civil aviation development in Indonesia. MURI Record 2013-The first 65 years old Indonesian Pilot.

executive.advisor@ipi.or.id

+62 812 1188 0234

Structure
Capt. Christian Bisara

Pensiunan Pilot B-744. Berpengalaman pernah menjabat sebagai Dirjen Perhubungan Udara. Menjadi salah-satu perwakilan saat Indonesia bergabung menjadi anggota IFALPA di AGM tahun xxxx di Brazil. A retired B-744 Pilot. Retired of Director General of Air Transportation of Indonesia. One of the team member, when Indonesia joined IFALPA on (yearxxxx) AGM in Brazil

081211880234

Structure
Capt. Rezky Noveldi

Saat ini terbang A320 di Citilink Indonesia

secretary@ipi.or.id

+62 812 1188 0234

Komite Kerja / Committee

Accident Analysis & Prevention


Structure
Capt. Teguh Kristiono

Mendapat beasiswa dari PT Merpati Nusantara untuk mengikuti pendidikan penerbangan (flying school) di AAC (Australia Aviation College), Adelaide, SA pada tahun 1992 - 1993. Lulus dari AAC 1993 ditempatkan menjadi Copilot CASA-212 hingga menjadi Captain CASA-212 pada tahun 2004 dan Chief Pilot hingga akhir 2008. Tahun 2009 pindah ke Mandala Airlines menjadi Copilot A320, kemudian 2010-2012 penempatan ke Garuda Indonesia sebagai Copilot A330. Tahun 2013 menjadi Captain A320 di Tigerair Mandala hingga Juni 2014. Dikarenakan Tigerair Mandala tutup maka pindah ke Citilink Indonesia dari 2014 hingga sekarang sebagai Captain A320. Selama berkarir di Citilink Indonesia pernah menduduki jabatan Senior Manager Safety Management, Senior Manager Operation Training dan Vice President Safety, Security, Quality and Environment.

teguh.kristiono@ipi.or.id

081211880234

Structure
FO. Faris Herdi Prayitno

As an experience’s qualified First Officer. I grew up as a safety-conscious commercial airline pilot. I am very passionate and proactive, have leadership skills, take initiative, strive to continuously learn and improve myself, and always seek challenges to become a global pilot professional.

+62 812 1188 0234

Structure
FO. Muhammad Sadali

+62 812 1188 0234

Structure
FO. Budy Arifiyanto

+62 812 1188 0234

Aircraft Design & Operation (ADO)


Structure
Capt. Ardhika Satyagraha

Aktif terbang A330 di Garuda Indonesia. IFALPA Country Director for Indonesia. Actively flying A330 for Garuda Indonesia

ardhika.satyagraha@ipi.or.id

081211880234

Structure
Ernest Elika Novariandi

A qualified and certified fixed wing ab initio pilot who graduated from STPI Curug. Hold a valid Multi Engine Land License with rating of Piper Seneca V and currently work as Senior Aircraft Structure Technician at Garuda Maintenance Facility Aero Asia

081211880234

Structure
FO. Adjie Pamungkas

081211880234

Human Performance (HUPER)


Structure
Capt. Pahlawan Arfianto

Pengalaman terbang Boeing 737 dan Airbus 330. Pengalaman Instruktur mencakup Simulator dan Flight Instruction. Pada saat ini aktif sebagai Captain Airbus 330, instruktur ATPL, dan Instruktur CRM. Pengalaman Organisasi sebagai Ketua Investasi dan Asuransi di Koperasi APG.____ [en] Experienced in Boeing B737 and Airbus A330. Experienced in Simulator and Flight Instruction. Current as a Captain in Airbus A330. Actively Involved in ATPL Ground and Crew Resources Management Training. Organisational Experience as Head of Investment and Insurance in Koperasi APG

pahlawan.arfianto@ipi.or.id

081211880234

Structure
FO. Antonius Fredo Pradhana

Saat ini menerbangkan pesawat 737-800 NG di Garuda Indonesia

081211880234

Structure
FO. Mohamad Irfanul Hakiem

My name is Mohamad Irfanul Hakiem. I completed my Diploma in Fixed-Wing Pilot Training at STPI Curug in 2017, and later earned a Bachelor’s degree in Public Administration from Institut STIAMI in 2021. Since 2018, I have been serving as a Simulator Instructor at PT Simulator Dirgantara Indonesia, and since 2019, I have also been actively working as a Pilot at PT Garuda Indonesia (Persero) Tbk. These experiences have strengthened my dedication to the aviation industry, both in operational roles and in the development of human resources.

081211880234

Structure
FO. Ainul Gara

081211880234

Aerodrome & Ground Environment


Structure
FO. Yudi Adi Saputra

Director.AGE@ipi.or.id

081211880234

Structure
FO. Faisal

Director.AGE@ipi.or.id

081211880234

Structure
FO. Irfan Danuatma

Director.AGE@ipi.or.id

081211880234

Air Traffic Services (ATS)


Structure
Capt. Alfian Ferdinand Dyalim

Bergabung pertama kali dengan Batavia Air dan menerbangkan Boeing 737-200, Airbus A31O/320/321 dan juga Airbus A330. Disusul kemudian Indonesia Air Transport sebelum bergabung dengan Citilink Indonesia sebagai Captain Airbus A320. 

alfian.dyalim@ipi.or.id

081211880234

Structure
Rhesa Adrian Pratama

081211880234

Structure
FO. Lorenzo Carlos Danur

081211880234

Security & Dangerous Goods


Structure
Capt. Adhi Friyanto

Aktif terbang B737, juga sebagai Flight Route Instructor di Sriwijaya Air. Actively flying B737 and also as Flight Route Instructor at Sriwijaya Air. Saat ini di BBN Airlines

Security.DG@ipi.or.id

081211880234

Structure
FO. Yogi Histiadi

Security.DG@ipi.or.id

081211880234

Helicopter


Structure
Capt. Gallen Nugra Adiradzaky

Memulai karier sebagai Ground & Flight Instructor pada tahun 2017, dan saat ini masih aktif terbang sebagai Flight Instructor & Line Pilot di PT. Genesa Dirgantara. Memiliki kualifikasi sebagai Pilot dengan Fixed-Wing Category rating dan Rotary-Wing Category rating

Director.Helicopter@ipi.or.id

+62 812 1188 0234

Structure
Capt. Andre Christian Kekelengenta B.

Director.Helicopter@ipi.or.id

+62 812 1188 0234

Structure
Capt. Mochammad Bilal Adzanoor

Director.Helicopter@ipi.or.id

+62 812 1188 0234

General Aviation


Structure
Capt. Christian John Phillippe Willy Resoeboen

Memulai karier sebagai comercial pilot tahun 2006, memiliki pengalaman rating DHC-4 CARIBOU, DHC-6 TWIN OTTER, Fokker 27, ATR 42/72. Sampai saat ini memiliki total jam terbang 8500 hrs, Qualifikasi saat ini captain pada pesawat ATR 42/72. Start as commercial pilot since 2006, currently qualified as PIC at ATR 42/72, with total hours 8500. Experience as captain for DHC-4 CARIBOU, DHC-6 TWIN OTTER, FOKKER 27.

willy.resoeboen@ipi.or.id

081211880234

Structure
Capt. Bernardinus Rilo Baskoro

081211880234

Structure
Capt. Ricky Ilham Firmansyah

081211880234

Structure
Capt. Yoseph Hugo Sekbepon

081211880234

Legal


Structure
Capt. Andreas Rio Ananto Priyono

Pilot with a deep passion for aviation. Graduated from Deraya Flying School and began my career as a First Officer at AirAsia Indonesia, flying the Airbus A320 and A330. Currently, I serve as a Captain at Citilink, operating the Airbus A320.

director.legal@ipi.or.id

081211880234

Structure
FO. Dimas Satryo Pinandito

director.legal@ipi.or.id

081211880234

Structure
Andika Chandra Permata

Lawyer magang di POSBAKUMADIN, Mediator non Hakim, Managing Partners Kantor Hukum PERMATA & PARTNERS, Litbang Transportasi Udara KEMENHUB OJT KNKT (Subkomite Investigasi Kecelakaan Penerbangan) CPL-IR, 00655-9938, Petroleum Engineer (Ahli Perminyakan)

director.legal@ipi.or.id

081211880234

Professional Affairs


Structure
FO. Enrico Yoland Limbong

Memulai karir di dunia penerbangan di Airbus 320 Citilink Indonesia, sampai dengan saat ini. Dan menjadi bagian dalam Asosiasi Pilot Citilink Indonesia bagian ekonomi kreatif

Professional.Affairs@ipi.or.id

081211880234

Structure
FO. Vincensius Pasciandino Prasetyo

Professional.Affairs@ipi.or.id

081211880234

Government Affairs


Structure
Capt. Aditya Barlianto

Currently active as Captain B777300ER Garuda Indonesia with 5000 hours experiences. Previously fly B737/300/400/500. Totally has 16700 hours flight in career

aditya.barlianto@ipi.or.id

081211880234

Structure
Capt. Ariwibowo Astono

081211880234

Structure
FO. Billy Buwono

081211880234

Structure
FO. Alham Haffahd

081211880234

IFALPA Relation


Structure
FO. Yosua C.H. Sitompul

Saat ini aktif terbang dengan rating 737 di Garuda Indonesia

ifalpa.director@ipi.or.id

081211880234

Structure
Capt. Alfian Ferdinand Dyalim

Bergabung pertama kali dengan Batavia Air dan menerbangkan Boeing 737-200, Airbus A31O/320/321 dan juga Airbus A330. Disusul kemudian Indonesia Air Transport sebelum bergabung dengan Citilink Indonesia sebagai Captain Airbus A320. 

ifalpa.director@ipi.or.id

081211880234

Structure
FO. Yudi Adi Saputra

ifalpa.director@ipi.or.id

081211880234

Tim Pendukung / Supporting Team

Membership


Structure
FO. Eri Budiman

membership@ipi.or.id

081211880234

Structure
Capt. Kurniawan Akbar

Pilot with 5.000 total flight hours and rated on ATR 42/72. Experience as instructor, auditor, and in various management roles. Engaged in different capacities across airline operations (Part 121), pilot schools (Part 141), and aviation training centers (Part 142). Passionate about aviation training and safety.

membership@ipi.or.id

Structure
FO. Ariel Vanka Krisya

membership@ipi.or.id

081211880234

Structure
FO. Anka Sigi Prasetya

membership@ipi.or.id

081211880234

Bendahara / Finance


Structure
FO. Armina Fabiola

Aktif terbang ATR42 di Trigana Air. Actively flying ATR42 for Trigana Air.

finance@ipi.or.id

081211880234

Structure
FO. Devi Annisa Saraswati

Hi, I'm Visa! I trained as a pilot at NAM Flying School in Pangkal Pinang and have been active in the Indonesian Pilot Association (IPI) since 2022. I currently serve as Deputy Finance at IPI. I’m now working at a charter aviation company that focuses on LIDAR, RADAR, contour mapping, and aerial tourism. I also have skills in communication, management, administration, and procurement.

deputy.finance@ipi.or.id

081211880234

Structure
Muhammad Maldeni

deputy2.finance@ipi.or.id

081211880234

Project & Event Organizer


Structure
Norman Diponegoro

project.event@ipi.or.id

081211880234

Structure
Mohamad Raditya Yudhistira

Pasionate in flying and aviation industry. My Name Mohamad Raditya Yudhistira a fixed wing ab initio pilot graduated from STPI curug 2018 course 67. hold a valid license with rating piper archer and currently work as dosimetri team at NuklindoLab. and now join in BP-IPI period 2022-2025 as a deputy manager of project and event organizer.

project.event@ipi.or.id

081211880234

Structure
Rachman Akbarsyah Putra

Ab-Initio. CPL-IR Holder. FOO License Holder (Boeing 737 Family). General Instructor Course. Certificate on Safety Management System

project.event@ipi.or.id

081211880234

Structure
Nanda Anggit Nurwantara

Hai semua, saya Nanda Anggit Nurwantara, lulusan Penerbang tahun 2018 dan kini menjadi bagian dari keluarga BP-IPI (Badan Pengurus Ikatan Pilot Indonesia) periode 2022-2025. Bergabung dalam BP-IPI memberi saya peluang untuk terlibat aktif dan menciptakan lingkungan yang mendukung pertumbuhan di industri penerbangan. Di BP-IPI, kita bisa berkolaborasi untuk meraih prestasi luar biasa. Yakin kita bisa menjelajahi potensi tak terbatas dan memberikan kontribusi terbaik dalam setiap langkah. Terima kasih atas kesempatan ini, dan tak sabar untuk berkarya bersama di Ikatan Pilot Indonesia!

project.event@ipi.or.id

081211880234

Pilot Sosial Club


Structure
FO. Boy Ahmad Cafi

"Anak pertama dari 2 bersaudara, hobi main bola dan softball, mencintai aviasi karena langit itu indah. Kerja di Garuda Indonesia sebagai FO. First born, hobbies are playing football and softball, loving aviation because the sky is beautiful. Worked at Garuda Indonesia as First Officer. "

social.club@ipi.or.id

081211880234

Structure
Capt. Adrian Salmon Pelletimu

Lulus STPI curug 2008, pengalaman terbang 737 300/400/500, 737-800NG. Saat ini sebagai captain CRJ 1000NG, dengan total jm terbang 7800 jam

social.club@ipi.or.id

081211880234

Structure
Capt. Aprilia Indrawan

social.club@ipi.or.id

081211880234

Structure
Rizky Septa Ananda

Hai perkenalkan saya Rizky Septa Ananda seorang pilot lulusan STPI tahun 2018

social.club@ipi.or.id

081211880234

Structure
Aure Samil Cafi

social.club@ipi.or.id

081211880234

Woman Pilot


Structure
FO. Vinessya Karina Putri

Berkarir sebagai FO pertama kali di TransNusa dengan rating ATR 42/72-500, sekarang aktif bekerja di PT Citilink Indonesia dengan rating ATR 42/72-600

woman.pilot@ipi.or.id

081211880234

Structure
FO. Benita Deasy Ramdhiani

woman.pilot@ipi.or.id

081211880234

Publikasi & Informasi


Structure
FO. Marsa Rizky Surinjaya

Publication.Information@ipi.or.id

081211880234

Structure
FO. Nandia Nur Ghaisani

I am a pilot who graduated from BIFA, has experience flying with ATR 72-600 & BOEING 737-800NG aircraft. Currently I am active as a pilot in one of the charter company in Indonesia

Publication.Information@ipi.or.id

081211880234

Structure
FO. Reiner Kahfi Adhiprawira

Publication.Information@ipi.or.id

081211880234

Structure
FO. Dimas Rahman Wiharyanto

"Penerbang 737800 sebagai first officer First Officer 737800"

Publication.Information@ipi.or.id

081211880234